潍科要闻

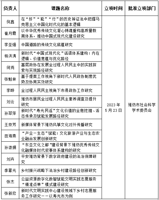
在近日公布的2023年度潍坊市社会科学规划重点研究课题专项课题立项名单中,我校16项课题获准立项。
2023年度潍坊市社会科学规划重点研究课题专项课题以习近平新时代中国特色社会主义思想为指导,全面贯彻党的二十大精神,认真落实习近平总书记对山东工作的重要指示要求,按照中央办公厅印发的《关于在全党大兴调查研究的工作方案》精神和省委部署、市委统一安排,紧紧围绕市委“1441”工作思路,结合贯彻落实市委全会、市委经济工作会议、全市工作动员大会精神和市政府工作报告等,紧扣我市经济社会发展战略目标和重点任务,深入调研,扎实组织开展理论和现实问题研究,不断提升理论创新和建言资政水平,为加快建设新时代社会主义现代化强市提供理论支撑和智力服务。
2023年度潍坊市社会科学规划重点研究课题专项课题共有333项课题予以立项。
(文:王锡泉 编辑:董玉臻 审核:刘焕玲)